Loading
Last updated on Friday, December 13, 2024
InnoDB is a storage engine for MySQL. It is designed to be a drop-in replacement for MySQL's existing storage engine. In this article, we discuss the history of InnoDB B-tree latch optimization.
In general, in a database, “latch” refers to a physical lock, while “lock” refers to a logical lock in transactions. In this article, the terms are used interchangeably.
In the InnoDB implementation, there are two main types of locks in the B-tree: index lock and page lock.
dict_index->lock.When we refer to B-tree locks, we generally mean both the index lock and the page lock working together.
In the 5.6 implementation, the process of B-tree latching is relatively simple, as follows:
index->lock.index->lock.
Similarly, acquire an S LOCK on btree index->lock.
Then, after finding the leaf node, acquire an X LOCK on it because the page needs to be modified. After that, release the index->lock. At this point, there are two scenarios depending on whether the modification of this page will cause a change in the B-tree structure:
Since modifying the leaf node may cause changes to the B-tree all the way up to the root node, other threads must be prevented from accessing the B-tree during this time. Therefore, an X LOCK is required on the entire B-tree, meaning no other query requests can access it. Moreover, since an X LOCK is held on the index, and record insertion into the page might cause the upper-level pages to change, this process may involve disk I/O, potentially making the X LOCK last for an extended time. During this time, all read-related operations will be blocked.
The specific code for this is in row_ins_clust_index_entry. Initially, an optimistic insert operation is attempted:
err = row_ins_clust_index_entry_low( 0, BTR_MODIFY_LEAF, index, n_uniq, entry, n_ext, thr, &page_no, &modify_clock);
If the insert fails, a pessimistic insert operation is attempted:
return(row_ins_clust_index_entry_low( 0, BTR_MODIFY_TREE, index, n_uniq, entry, n_ext, thr, &page_no, &modify_clock));
As you can see, the only difference here is that the latch_mode is either BTR_MODIFY_LEAF or BTR_MODIFY_TREE. Since btr_cur_search_to_nth_level is executed in the row_ins_clust_index_entry_low function, the B-tree is re-traversed when the pessimistic insert is retried after a failed optimistic attempt.

In response, official changes were introduced, starting in 5.7. Here, we’ll take 8.0 as an example. The main improvements include:
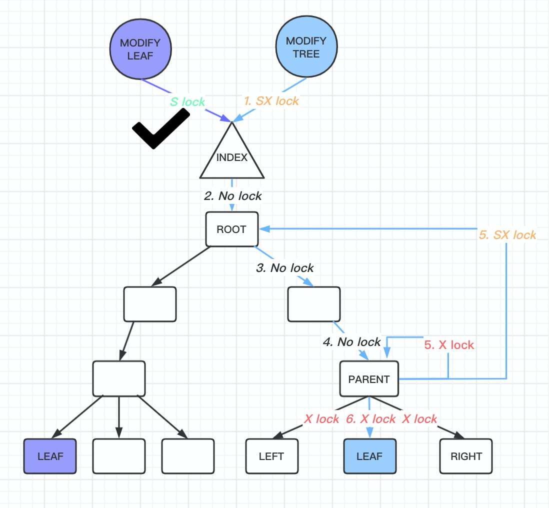
Let’s first introduce SX LOCK. SX LOCK can be used for both index locks and page locks.
The main usage now is that index SX LOCK does not conflict with S LOCK, which allows reads and optimistic writes to proceed even during pessimistic insert operations.
SX LOCK was introduced through this work log: WL#6363.
SX LOCK was primarily introduced to optimize read operations. Since SX LOCK conflicts with X LOCK but not with S LOCK, places that previously required X LOCKs were changed to SX LOCKs, making the system more read-friendly.
In fact, this is how most commercial databases operate—both leaf pages and non-leaf pages have page locks.
The main idea is Latch Coupling, where during a top-down traversal of the B-tree, the page lock on the parent node is released only after acquiring the lock on the child node. This minimizes the lock coverage. To implement this, non-leaf pages must also have page locks.
However, InnoDB did not completely remove the index->lock, which means that only one BTR_MODIFY_TREE operation can occur at a time. Therefore, when B-tree structure modifications are highly concurrent, performance can degrade significantly.
As we can see, in 5.6, the worst-case scenario is when modifying a B-tree leaf page triggers a change in the B-tree structure. In this case, an X LOCK on the entire index is required. However, we know that such changes may only affect the current page and the page at the next level. If we can reduce the lock scope, it will undoubtedly help improve concurrency.
index->lock.index->lock.
index->lock and S LOCKs on the non-leaf node pages.index->lock. At this point, the situation branches into two scenarios depending on whether the page modification triggers a B-tree structure change:
index->lock is acquired with an SX LOCK.
In 8.0, the duration of holding the SX LOCK is as follows:
Holding the SX LOCK: After the first btr_cur_optimistic_insert fails, row_ins_clust_index_entry calls row_ins_clust_index_entry_low(flags, BTR_MODIFY_TREE ...) to insert. Inside row_ins_clust_index_entry_low, the SX LOCK is acquired in the btr_cur_search_to_nth_level function. At this point, the B-tree is locked by the SX LOCK, preventing further SMO operations. An optimistic insert is still attempted at this stage, with the SX LOCK still being held. If that fails, a pessimistic insert is attempted.
Releasing the SX LOCK: In a pessimistic insert, the SX LOCK is held until a new page (page2) is created and connected to the parent node. If the page undergoing SMO is a leaf page, the SX LOCK is released only after the SMO operation is completed, and the insert is successful.

The function responsible for executing the SMO and inserting is btr_page_split_and_insert.
The btr_page_split_and_insert operation consists of approximately 8 steps:
1. Find the record to split from the page that is about to be split. Ensure the split location is at the record boundary.
2. Allocate a new index page.
3. Calculate the boundary record for both the original page and the new page.
4. Add a new index entry for the new page to the parent index page. If the parent page does not have enough space, it triggers the split of the parent page.
5. Connect the current index page, the current page’s prev_page, next_page, father_page, and the newly created page. The connection order is to first connect the parent page, then prev_page/next_page, and finally connect the current page and the new page. (At this point, the index->sx lock can be released.)
6. Move some records from the current index page to the new index page.
7. The SMO operation is complete, and the insertion location for the current insert operation is calculated.
8. Perform the insert operation. If the insert fails, try reorganization of the page and attempt the insert again.
In the existing code, there is only one scenario where index->lock will acquire an X lock, which is:
if (lock_intention == BTR_INTENTION_DELETE && trx_sys->rseg_history_len > BTR_CUR_FINE_HISTORY_LENGTH && buf_get_n_pending_read_ios()) { // If the lock_intention is BTR_INTENTION_DELETE and the history list is too long, the index will acquire an X lock.
Improvements in 8.0 compared to 5.6
In 5.6, during a write operation, if an SMO (structure modification operation) is in progress, the entire index->lock would be locked with an X lock. During this time, all read operations would be blocked.
In 8.0, read operations and optimistic write operations are allowed to proceed during an SMO.
However, in 8.0 there is still a limitation: only one SMO can occur at a time because the SX lock must be acquired during an SMO. Since SX locks conflict with other SX locks, this remains one of the main issues in 8.0.
Of course, there are still some optimization opportunities here.
There is still a global index->lock. Although it is an SX LOCK, in theory, according to the 8.0 implementation, it is possible to fully release the index lock. However, many details need to be handled.
During the actual split operation, can the holding of the index lock inside btr_page_split_and_insert be optimized further?
For example, based on a certain sequence, could the index->lock be released after connecting the newly created page to the new_page?
Another consideration is the holding time of the X LOCK on the page where the SMO (structure modification operation) occurs.
Currently, the X LOCK is held on all pages along the path until the SMO is completed, and the current insert operation is finished. Meanwhile, the father_page, prev_page, and next_page also hold X LOCKs. Could the number of locked pages be reduced? For example, this optimization is mentioned in BUG#99948.
In btr_attach_half_pages, multiple traversals of the B-tree using btr_cur_search_to_nth_level could be avoided. This function is responsible for establishing links like the father link, prev link, and next link. However, it redundantly executes btr_page_get_father_block to traverse the B-tree to find the parent node, which internally calls btr_cur_search_to_nth_level. This step could be avoided since the index is already SX LOCKed, and the father node won’t change. The result from the previous btr_cur_search_to_nth_level call could be reused.
Can we mark pages undergoing SMO with a state similar to a B-link tree, where the page is still readable? Although the record to be read might not exist on the current page, the reader could attempt to retrieve it from the page’s next_page. If the record can be found, the read operation is still valid.
Can the pages encountered during the btr_cur_search_to_nth_level search be preserved? This way, even for repeated searches, only the max trx_id of the upper-level pages needs to be checked. If unchanged, the entire search path hasn’t changed, so no full traversal is necessary.
Is it still necessary to retain the optimistic insert followed by a pessimistic insert approach?
My understanding is that this process exists because the cost of pessimistic inserts was too high in the 5.6 implementation. To minimize pessimistic inserts, this process was carried over into the current 8.0 implementation. However, multiple insert attempts require multiple B-tree traversals, leading to additional overhead.